许慧霞|地方行业特色高校交叉学科建设的现实困境与突破路径

摘 要:地方行业特色高校交叉学科建设与发展是交叉学科建设进入制度化、专业化发展阶段的重要议题。对我国15所“双一流”建设地方行业特色高校交叉学科建设现状进行分析,发现我国地方行业特色高校交叉学科建设面临学科定位不明确、组织管理制度不完善、源学科发展不均衡等现实困境。根据认知合法性、道德合法性、实用合法性三个维度的合法性规制,地方行业特色高校交叉学科建设应前置产业需求,确立“产业-问题-交叉学科”三螺旋建设思路;完善制度建设,构建“产业集群-研究院-学科群”三级发展支持机制;助力产业转型,明确“特色鲜明”+“强强联合”的发展策略。
关键词:地方行业特色高校;交叉学科;学科建设
一、问题的提出
当前,在新一轮科技和产业革命持续推进的背景下,学科交叉融合已成为新时代科学技术发展的重大特征和复合型创新人才培养的有效路径。党和国家高度重视交叉学科发展,习近平总书记多次指出,“厚实学科基础,培育新兴交叉学科生长点”,“要下大气力组建交叉学科群”,“鼓励具备条件的高校积极设置基础研究、交叉学科相关学科专业”,“用好学科交叉融合的‘催化剂’”,并在党的二十大报告中再次强调要“加强交叉学科建设”。按照党中央、国务院关于深化高等教育学科专业体系改革部署,2020年12月,国务院学位委员会、教育部发布《关于设置“交叉学科”门类、“集成电路科学与工程”和“国家安全学”一级学科的通知》,“交叉学科”成为第14个学科门类。2021年12月,国务院学位委员会印发《交叉学科设置与管理办法(试行)》,对交叉学科门类下一级学科的设置与管理进行规范。据统计,截至2023年6月30日,全国230所学位授予单位(不含军队单位)自主设置交叉学科总计达860个。在相当规模基础上,我国交叉学科建设正式进入了制度化、专业化发展阶段。
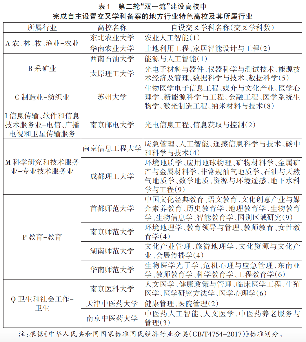
现有研究针对制约交叉学科发展的主观认识局限、学科壁垒、受传统制度束缚、跨学科人才队伍匮乏以及遵循传统学术评价体系等问题进行一一破解,但却忽略了不同建设主体在交叉学科发展条件、建设需求以及发展策略等方面的差异,致使部分高校,特别是地方行业特色高校在交叉学科建设过程中因缺乏相应的理论指导而无所适从。长久以来,地方行业特色高校因其在发展目标、学科结构以及人才培养模式等方面鲜明的行业特色,在为区域经济社会发展输送复合型创新人才、助力创新型社会建设中发挥着重要作用,是支撑我国高质量高等教育体系建设的重要战略力量。然而,在当前教育部公布的已完成自主设置交叉学科备案的230所学位授予单位中,“双一流”建设地方行业特色高校仅15所,自主设置交叉学科66个,分别占总数的6.52%和7.67%,与地方行业特色高校的庞大体量远不相称。(见表1)现有研究主要集中于行业特色高校一流学科建设、学科群建设,针对学科建设面临问题提出相应的对策,而缺少对行业特色高校交叉学科建设的关注。交叉学科建设是地方行业特色高校与行业产业深度融合,实现内涵式、特色化、高质量发展的基本途径,更是地方行业特色高校面向国家重大战略需要、服务经济社会发展的重要抓手。地方行业特色高校交叉学科发展具有更为显著的区域性、行业性特征。因此,本研究以来自农业、采矿业、制造业、信息传输、软件和信息技术服务业、科学研究和技术服务业、教育以及卫生和社会工作等7大行业跻身“双一流”建设高校名单的15所地方行业特色高校交叉学科建设情况为例,对地方行业特色高校在交叉学科建设与发展中面临的现实困境进行深入分析,依据交叉学科的内在合法性,提出地方行业特色高校建设的突破路径,以期为深入推进交叉学科发展提供借鉴。

二、地方行业特色高校交叉学科建设的现实困境
(一)学科定位不明确导致交叉学科发展受限
学科定位是指学科外部目标的内在化,即外部目标成为科学理论自身发展的指导方针的过程。一个学科的发展大致经历三个阶段:一是前范式阶段,该阶段学科未形成有力的内部规则,容易受到其他学科范式影响;二是临时范式阶段,该阶段学科致力于理论的发展,大体上不受外界因素的干扰和影响;三是范式后阶段,该阶段学科已形成成熟的理论,学科内部规制不再发生变化。科学的学科定位建立在对学科发展阶段的基本判断之上,是综合经济社会发展需求、学科发展条件以及学科发展规律等因素后的理性选择。当前在《关于设置“交叉学科”门类、“集成电路科学与工程”和“国家安全学”一级学科的通知》《交叉学科设置与管理办法(试行)》等政策推动下,交叉学科的内涵及其设置条件、调整退出规则、学位授予要求以及评估办法等内容均有了较清晰的界定。然而,院校层面交叉学科建设相关的规章制度仍未建立,缺少对交叉学科清晰的目标定位,以及独有的范式和强有力的约束力,说明我国交叉学科仍处于前范式阶段。
从当前完成自主设置交叉学科备案的15所“双一流”建设地方行业特色高校交叉学科建设情况来看,相对于其他发展较为成熟的一级学科而言,其交叉学科的发展定位仍存在许多模糊之处。一是如何协调交叉学科与学校优势特色学科以及其他基础学科之间关系的问题。如在当前完成自主设置交叉学科备案的15所“双一流”建设地方行业特色高校中,12所高校自设交叉学科均涉及其一流建设学科,而华南农业大学和天津中医药大学2所高校自设交叉学科则均不涉及其一流建设学科,反映出分别以强化学校优势特色和提升学校学科整体水平为目标的两类截然不同的交叉学科发展思路。二是交叉学科的师资队伍、课程与教材体系、人才培养机制、科研支撑和质量保障机制等方面,是否遵循区别于其他学科的系统的、完备的理论体系。如成都理工大学依托一流建设学科“地质资源与地质工程”自设交叉学科多达9个。9个交叉学科在如何形成独立于“地质资源与地质工程”的师资队伍、人才培养目标及方案、课程体系等方面仍面临较大挑战。三是自主设置交叉学科与其服务行业的关系。如苏州大学曾隶属于原纺织工业部,为纺织行业的发展作出了突出贡献,但其设置的医学心理学、金融工程等交叉学科几无涉及纺织行业相关学科。如何平衡这些交叉学科与其所涉行业之间的关系仍有待进一步的探讨。这些模糊点都将导致交叉学科滑向现有一级学科发展模式,从而脱离行业现实需求,阻碍交叉学科长远健康发展。
(二)组织管理制度不完善导致交叉学科建设乏力
一个学科在具有独立的知识体系之后,更为重要的是要有围绕这一知识体系及其认识方法而形成的相对稳定的学术共同体。这一学术共同体应具有相对统一的意识形态,共同的价值取向,对性质的相同评判,共同归属于一个独特的传统意识,且在对学科内容恰当与否以及怎样进行组织的赞同程度大致相同。任何来自外部的价值观和实践理念的渗透都会受到学术共同体的排斥或被纳入学术共同体所在的学科主流思想框架之下。换言之,交叉学科建设是通过改变至少由两大学术共同体建立起来的学科知识秩序,进而建立新的组织框架的行为。在实践中,交叉学科主要通过建立完善的组织管理制度来加强对不同学术共同体的约束,促进相关主体参与。
在15所“双一流”建设地方行业特色高校中,仅有6所高校成立有交叉学科研究机构。其中,仅有湖南师范大学、首都师范大学和华南师范大学3所高校成立了专门的交叉学科研究或管理机构;南京师范大学的前沿物理与交叉科学研究院和苏州大学的放射医学及交叉学科研究院挂靠原有二级学院成立,主要服务于特定学科的融合发展;南京医科大学的医工交叉创新研究院是其与东南大学联合成立,加强与东南大学合作、引领南京医工交叉方向的科技创新与产业发展的战略合作项目之一。(见表2)其他高校,特别是成都理工大学(9个交叉学科)、太原理工大学(5个交叉学科)和南京信息工程大学(4个交叉学科)等自主设置交叉学科在4个及以上的高校均未成立专门的交叉学科研究或管理机构,而是将交叉学科建设主要作为一项职能放在学校学科建设处或发展规划处等行政管理部门,仍缺少服务于交叉学科的专门组织机构设置和评价机制建设,导致交叉学科在传统学科思维模式和固有研究体制双重束缚下,尚未形成其独有的学科学术范式,在科研项目申报、招生指标获取等学术资源获取上仍未充分释放所有潜力,不利于交叉学科的可持续发展。

(三)源学科发展不均衡导致交叉学科“先天不足”
交叉学科是在学科交叉的基础上,通过深入交融,创造一系列新的概念、理论、方法,展示出一种新的认识论,构架出新的知识结构,形成一个新的更丰富的知识范畴,已经具备成熟学科的各种特征。交叉学科的基础是两个及以上的学科,是经由两大理论知识体系的有机结合而形成的全新的知识集合体。因此,作为交叉学科交叉融合对象,交叉学科源学科的发展水平,会对交叉学科理论知识体系的构成及其发展水平造成影响。
源学科发展不均衡问题在地方行业特色高校中的表现尤为突出。一方面,这是因为地方行业特色高校一般由单科性大学发展演变而来,行业相关学科往往具有较好的发展基础与丰富的学科资源,通常也是地方行业特色高校的优势特色学科;另一方面,源于地方行业特色高校的区域性和行业性特征,其他非行业相关学科发展空间受限,在学校各项资源配置方面往往也不占优势。最终导致行业相关学科“高峰”已经形成,但其他学科仍处于“平原”,学科发展断层现象明显,交叉学科所涉非行业相关源学科难以支撑交叉学科发展。如根据第四轮学科评估结果,南京师范大学自设交叉学科“环境地理学”所涉“地理学”和“生态学”2个源学科中,“地理学”获得A+等级,“生态学”则相对欠缺;“教育领导与管理”所涉“教育学”和“管理科学与工程”2个源学科中,“教育学”获得了A等级,而“管理科学与工程”则与之差距较大。华南农业大学自设交叉学科“家居智能设计与工程”所涉“林业工程”“设计学”“计算机科学与技术”和“机械工程”4个源学科中,仅“计算机科学与技术”1个源学科获得评级。由此可见,地方行业特色高校交叉学科源学科发展不均衡问题较为普遍。
三、地方行业特色高校交叉学科建设的内在合法性
地方行业特色高校交叉学科的建设是交叉学科的合法化过程,即应符合交叉学科形成的合法性条件。合法性是指在一个由规制、规范、价值所构成的建构体系内,对某一实体行动的可接受性、适宜性、正确性作出的总体感觉与假定,具体可分为认知合法性(Cognitive Legitimacy)、道德合法性(Moral Legitimacy)和实用合法性(Pragmatic Legitimacy)三个维度。其中,认知合法性指与社会认可度相契合;道德合法性指对政策法规及行业标准等规则的遵守;实用合法性是基于自身利益对组织价值观、行为等因素的偏好。交叉学科建构是基于多学科交叉的制度安排。作为新兴学科,交叉学科建设应遵循以下三个维度的合法性标准:一是具有获得认可的独立理论和知识体系的学科身份的认知合法性;二是学科建制需符合所涉学科相关政策、行业规范的道德合法性;三是学科发展需满足不同利益相关者需求的实用合法性。
(一)认知合法性:基于新问题解决的知识交叉与融合过程
学科的产生主要有两种途径:一是由源学科裂变产生,是由一个专业随着它的发展壮大和专业性的增强,最后脱离源学科而独立存在的过程,也被称为知识的分化过程;二是受外部因素影响,由不同学科聚变产生,是来自不同学科的重叠专业的合并过程,也被称为知识的融合过程。交叉学科属于后者。交叉学科由多个学科相互渗透、融合形成,具有不同于现有一级学科范畴的概念、理论和方法体系。而促使原有学科概念、理论和方法体系产生变化的主要原因是基于问题域扩展、多学科方法介入,对新的知识领域的不断发现。新问题的出现触发了这一变化过程。原有理论知识体系无法解决的新问题随着新的产业与业态产生不断涌现,新问题解决的过程即是新的理论和研究方法的形成与发展过程,同时也是交叉学科形成的内在逻辑。学科交叉是解决新问题的基本途径,不同学科从不同方面为问题解决提供思路、贡献智慧。可以说,交叉学科是科学技术进步在高等教育学科专业领域的反映。
地方行业特色高校与行业联系紧密,理应作为行业的智库,为行业承担起解决新问题的职能。与产业联系密切的地方行业特色高校在建设和发展交叉学科上具有方向更加准确、回应更加及时、人才输送更加对口等优势。源于产业需求的重大科技问题的解决为交叉学科的形成提供了认知合法性:新问题所涉学科知识为交叉学科搭建了理论框架,关于新问题解决的方法构成了交叉学科的方法论体系。如随着人工智能的快速发展,为了加强人工智能与中医药等主体的深度融合,南京中医药大学增设了“中医药人工智能”交叉学科硕士点,面向“健康中国”“中医药现代化”需求,以中医药问题为研究对象,强调理论学习和工程应用相结合,在中医药人工智能与信息处理、中医药软件服务、中医药物联网与大数据分析等新兴交叉学科领域形成特色与优势。其认知合法性在于通过综合运用人工智能、机器学习方法与技术处理中医药大数据等实际工程问题。南京信息工程大学“碳中和科学与技术”交叉学科的设置则是为了应对气候变化,通过提升我国碳中和科技创新水平,促进产业结构调整、达到降碳、减污、扩绿、增长的绿色发展目标。
(二)道德合法性:符合多领域、多要素规范的学科建制过程
地方行业特色高校交叉学科应满足交叉学科相关政策以及所属行业规范的规制。在我国现行的学科分类制度下,只有被列入学科专业目录的学科,才被认可具有合法性身份,获取相应的学科资源。《交叉学科设置与管理办法(试行)》中从研究对象、社会需求以及师资队伍、学科基础和人才培养条件等保障性因素方面明确规定了交叉学科的设置条件。编入目录的交叉学科不仅要求具有相对独立的理论、知识和方法体系,同时博士生培养需要达到一定规模,具备稳定的师资队伍、完善的课程体系与教材体系、成熟的培养机制、高水平的科研支撑和健全的质量保障机制。地方行业特色高校交叉学科的行业底色决定了其设置条件应同时满足所涉行业遵循的行业规范要求。
以苏州大学为例,苏州自设交叉学科“纳米材料与技术”背靠京津冀、长三角地区纳米生物材料产业集群建设,发展优势明显;依托国家“双一流”学科“材料科学与工程”学科开展建设;凝聚了一支以院士为核心的精英教师队伍;“纳米材料与技术”专业以新材料、新能源、新一代信息技术、新一代生物技术等行业中的研究型人才为培养目标,以教科融合、学科融合、国际融合的“三融合”培养模式,围绕“纳米材料科学与工程”“纳米医学”和“纳米器件技术”等三个培养方向形成了完备的课程体系,为苏州纳米生物材料产业输送了大批纳米专业人才,自开设8年来,该专业平均就业率达93.7%。“纳米材料与技术”得以作为一个交叉学科正式设置,一方面是因为其学科知识、师资、课程与培养体系相对成熟,另一方面也是源于其教科融合、学科融合、国际融合的“三融合”培养模式与行业规范体系的契合。
(三)实用合法性:指向复合型创新人才培养与服务社会的发展过程
在满足社会对复合型创新人才培养的期待方面,早在1993年2月13日,中共中央、国务院在其颁发的《中国教育改革和发展纲要》中就首次提出高等教育系统要重视培养满足社会主义建设急需的复合型人才。党的二十大报告更是对教育、科技、人才进行一体部署,突出教育、科技、人才在全面建设社会主义现代化国家中的基础性、战略性支撑地位。当今世界,人才资源作为经济社会发展第一资源的特征和作用更加明显,人才竞争已经成为综合国力竞争的核心。面临国内外形势的新变化、新发展以及日趋复杂的社会问题,推动学科交叉融合,培养具有多学科背景的复合型创新人才是落实教育、科技、人才“三位一体”战略,实现教育强国、科技强国以及人才强国的必然选择。作为教育、科技、人才的重要结合点,复合型创新人才培养既是教育的使命担当,为实现科技创新提供重要支撑,同时也是人才培养的核心内容。复合型创新人才培养是交叉学科建设的根本目标,同时也是评估交叉学科建设成效的重要指标之一。交叉学科的建设问题归根结底是复合型创新人才的培养问题。复合型创新人才培养赋予交叉学科建设以实践生命,是推动交叉学科发展的内生动力。
在满足经济社会发展需求方面,随着知识经济的发展,大学的知识生产正渐渐成为一种社会弥散式的过程,更强调知识对工业、政府以及更广泛的经济社会发展的贡献。地方行业特色高校面向行业、与行业需求紧密相连,其发展更加离不开对经济社会发展需求的满足。在新的知识生产模式下,知识的生产是社会中更大范围的、更加分化的多种环境因素共同作用的结果,其生产需求来自政府、企业、高校等各种社会主体的应用型需求。正是知识生产的这种应用情景决定了其成果往往需要融合多个学科的知识框架。因为应用情景的复杂性决定了单一学科不能完全解决行业出现的某个新问题,需要多个学科进行联合攻关。这也决定了地方行业特色高校愈来愈将交叉学科建设作为其实现在科学技术知识到产出循环中的知识中介作用的基础着力点。此外,《交叉学科设置与管理办法(试行)》第十二条中将毕业生就业率和就业质量视作一项重要指标单列。可见,切合社会需求的人才培养机制同样是关系交叉学科合法性身份构建的关键性因素。
四、地方行业特色高校交叉学科建设的突破路径
(一)前置行业需求,确立“行业-问题-交叉学科”三螺旋建设思路
地方行业特色高校交叉学科建设,首先要明确其行业导向的学科定位。依据其认知合法性标准,交叉学科的生成与发展过程应遵循以解决行业发展过程中面临的瓶颈问题为目的,择取不同学科理论和知识体系中用以解决行业问题的智慧,从而形成新的学科(即交叉学科)理论和知识体系的“行业-问题-交叉学科”三螺旋建设思路,以此解决现有交叉学科欠缺学科自身发展模式、脱离行业现实需求等发展受限问题。需要说明的是,这里三者的螺旋关系是为了强调行业、问题和交叉学科三者相互独立却又相互促进,每个主体都是一股螺旋。具体来说,行业发展的过程中会不断产生新问题、新问题的解决过程即是交叉学科理论和知识体系的不断完善过程、交叉学科的发展反过来又会不断促进行业的发展。究其根本,准确把握与时代命脉贴合的行业需求是驱动这一发展流程的“起始装置”。高校要有意识地加强与行业在国家重大战略问题解决、交叉学科建设以及复合创新型人才培养等方面的交流与合作,以交叉学科建设为抓手,切实推动地方行业特色高校发展与地区经济社会发展的互融共生。
(二)完善制度建设,构建“产业集群-研究院-学科群”三级发展支持机制
当前,高校交叉学科建设已稳步推进,交叉学科制度建设是保证交叉学科建设取得实效的关键因素。完善交叉学科制度建设要以交叉学科建设的道德合法性为准则,分别在产业、学校和学科三个层面制定交叉学科发展政策制度、设立交叉学科管理与服务机构,构建“产业集群-研究院-学科群”交叉学科三级发展支持机制,确保交叉学科建制的领域和要素规范。在产业层面,搭建学校与其所涉产业集群的合作平台,实现产业与学校在专业师资队伍、人才培养模式创新以及科研项目资金等方面的合作。在学校层面,探索成立独立于其他行政管理部门和传统学院的交叉学科研究院等校级交叉学科科研管理机构,负责制定交叉学科设置与管理政策、实施与维护交叉学科培育项目、提供交叉学科培育与建设资金,保障交叉学科独立运转的资金获取和分配渠道。同时,对于分属于不同院系的教师,学院应互认学术成果,鼓励教师企业兼职,形成企业管理人员、技术人员参与教师交叉学科建设评价制度,激励不同院系中的教师从事交叉学科建设。在学科层面,应根据学科近邻领域组建学科群,依托不同学科群,有效整合学科资源,最大限度地发挥具有内在关联学科之间的集成效应。
(三)助力产业转型,明确“特色鲜明”+“强强联合”的发展策略
源学科发展不均衡实际上是地方行业特色高校为实现有限资源的最优配置而对学科采取差异化发展策略所导致的必然结果。当前,多数行业面临转型升级的挑战,对高等教育的质量及其对经济社会发展需求的适应能力均提出了更高的要求。显然,传统依托特色优势学科支撑其他基础学科建设的单一发展路径已然不适应新时期地方行业特色高校的发展境遇。地方行业特色高校交叉学科建设要经受得住社会对它的实用性考验,以解决产业发展问题、助力产业转型为交叉学科建设的主要思路,按照“强化优势、突出特色、交叉融合、协调发展”的总体原则,明确“特色鲜明”+“强强联合”的发展策略,打造特色优势学科与其他学科的资源共享、平台共建的互动交流机制,坚持发展优势学科、努力夯实基础学科,在稳定传统学科的基础上,融合多方、探索前沿,打通学科间壁垒,为交叉学科的培育和发展创造条件,担负起复合型创新人才培养和促进经济社会发展的使命担当。
【许慧霞,湖州师范学院校长、教授】
原文刊载于《中国高教研究》2024年第1期