摘 要:经济全球化与新工业革命演进交织下,注册工程师制度对国家和地区工业科技迭代发展、产业结构转型升级、卓越工程师人才培养等发挥着重要支撑作用。美、英、日、澳四国注册工程师资质认证制度建构逻辑与改革趋向的研究表明:认证主体与组织上,形成功能多样且分工明确的多元主体协同机制;认证程序与标准上,分层考试和申请考核并行,注重非技术能力培养;认证对象发展路径上,进行多样化职业生涯分类设计,注重发展继续教育;认证融通与国际互认上,打造专业认证与工程师资质认证紧密衔接的国际互认机制。
【论文选刊】胡德鑫 徐文君 常乔丽 顾佩华:国际注册工程师资质认证制度的建构逻辑与改革趋向——基于美、英、日、澳四国的范例
作者简介:胡德鑫,天津大学教育学院副教授,管理学博士;徐文君,天津大学教育学院硕士研究生;常乔丽,天津大学教育学院博士研究生;顾佩华,天津大学机械工程学院教授、新工科教育中心主任、教育学院博士生导师,加拿大工程院院士。
基金项目:教育部人文社会科学研究规划基金项目“新工业革命背景下专业认证制度改革的国际比较与经验借鉴研究”(20YJA880016)
原文刊载于《高等工程教育研究》2023年第二期87-95页。
关键词:注册工程师 资质认证 专业认证 卓越工程师 非技术能力
一、问题提出
十八世纪中叶英国工业革命以来,全球先后历经蒸汽时代、电气时代、信息时代三次工业革命。21世纪,人工智能和互联网技术广泛应用为标志的新一轮工业革命悄然而至,世界正经历百年未有之大变局,面对新工业革命浪潮的冲击,各国通过制定面向未来的高技术发展战略或政策积极应对,以维持国际竞争地位。如英国《产业战略:建立适应未来的英国》(2017年)、德国《国家工业战略2030》(2019年)、日本《科学技术创新综合战略2020》(2020年)和美国《无尽前沿法案》(2021年)等。工程科技成为改变全球综合国力格局的重要因素,工程科技的重大突破会催发社会生产水平与组织结构深刻变革,工程科技迭代发展需要大批卓越工程师提供支撑。习近平总书记明确指出,要培养大批卓越工程师,努力建设一支爱党报国、敬业奉献、具有突出技术创新能力、善于解决复杂工程问题的工程师队伍。为有效提升工程人才培养质量和服务国家重大战略需求,我国先后启动两轮卓越工程师教育培养计划,基于新工科建设计划撬动高等教育整体性变革,正在形塑中国特色、世界水平的卓越工程师教育培养体系。数据显示,当前中国工程师超过7000万人,成为名副其实的工程大国。但瑞士洛桑管理学院《世界竞争力报告》显示,中国合格工程师的数量和总体质量连续多年在参与排名的55个国家中居相对末位。美国《财富》数据表明,中国满足全球化能力要求的工程师数量仅占总数1/10左右。[1] 这两项数据提醒我们,工程师群体综合能力和国际竞争力还有较大提升空间。
经济全球化背景下,技术贸易、资本转移活动日趋频繁,工程师规模性跨国流动成为必然趋向。相当部分国家通过加入《华盛顿协议》(Washington Accord)、《国际职业工程师协议》(International Professional Engineers Agreement)等国际协议,实现工程教育专业认证和注册工程师资质认证的有效衔接与国际融通。我国2016年6月加入《华盛顿协议》成为第18个正式成员,实现了工程教育学历层面的国际可比与实质等效,通过组建中国工程教育专业认证协会进行全国性专业认证组织与实施。但目前尚未建立全国统一的注册工程师资质认证制度,缺乏专业认证与注册工程师资质认证间的有效衔接;同时,由于未加入相关国际协议,我国工程师职业资质并未被其他国家认可,涉外项目中承担大量工程任务却得不到相应权益保障的情况时有发生。
二、注册工程师资质认证制度建构与改革
(一)认证主体与组织:功能多样且分工明确的多元主体协同机制
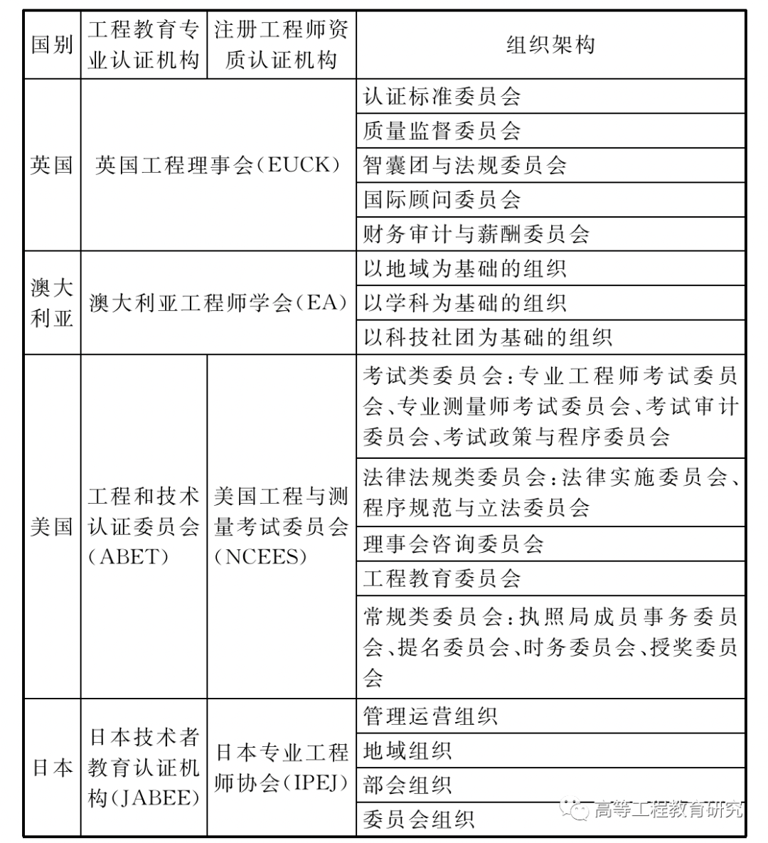
新制度主义认为,制度变迁基本模式分为强制性与诱致性,前者强调制度变迁驱动主体主要来自政府力量,自上而下推进,采用政策规划、行政指令、资金分配为基本手段,带有激进性及存量革命性的特点;后者强调驱动主体主要来自基层,自下而上推进,侧重先试点后推广和从外围向核心突破相结合,改通常常是渐进性的,带有边际革命和增量调整的特点。[2] 美国、英国、日本、澳大利亚四国注册工程师资质认证制度组织建构,均形成非官方民间专业机构,形成完善的组织架构与功能分工,驱动逻辑大致分为日本代表的强制性和美国、英国、澳大利亚代表的诱致性两种类型。四国均建立了专业认证和注册工程师资质认证紧密联系机制,组织建构模式主要分为综合型组织和独立型组织两种,前者以英国、澳大利亚为代表;后者以美国、日本为代表(见表1)。为更清晰比较两种类型,结合四国组织建构历史演变分析。
表 1 注册工程师资质认证机构与组织架构

注:组织架构仅指注册工程师资质认证机构。
从历史变革看,日本注册工程师资质认证制度演进轨迹更多体现强制性制度变迁的特点。1951年日本在政府支持下成立日本技术士会开始进行专业认证路径探索,其主要职能较为单一,主要从事工程科技咨询工作。1957年的《日本技术士法》赋予日本技术士会管理注册工程师资质认证的法律地位,认证工作专业化和完备性极大提升。2001年随着技术士全球工程科技界影响力的提升,更名为日本专业工程师协会(Institution of Professional Engineers Japan),向国际工程师资质互认方向发展。文部科学省(Ministry of Education,Culture,Sports,Science and Technology)作为统筹日本教育、科技、文化和体育等事务的中央政府行政机关,在认证制度建构中发挥着重要驱动与引导作用,其下设工程科技相关的学术政策局、研究振兴局和研究开发局,分别发挥起草和立案科技基本政策、沟通协商相关机构的科技业务、全面振兴科学技术的作用。[3] 文部科学省与日本专业工程师协会、各类专业学会开展深度合作,共同促进组织职能日益完善、保障日本注册工程师资质认证制度稳定发展。日本专业工程师协会下设四大组织统筹运营日常工作,包括协会核心的管理运营组织,负责各地区事务的地域组织,管辖不同工程师部门的部会组织和主管调查事项的委员会组织。[4] 四大组织相互协调、合作,在政府主导下共同为日本工程师资质认证工作服务,具体包括协调技术士考试、协助工程人才培养改革、推动本国工程师国际流动和与国外相关组织的工程师交流合作等。总的来看,日本注册工程师资质认证制度建构更多受政府为主导的外部环境刺激,强调以权力核心、自上而下的强制性建构逻辑。
英国、美国和澳大利亚三国注册工程师资质认证制度建构的演进更多体现诱致性制度变迁的特点。英国工程师群体在早期工业革命影响下自发形成了许多同行业定期聚会,逐渐演化为“工程师社团”即各种学会组织的前身。随着学会数量和规模急剧扩大,建立权威性组织协调各学会关系和建构行业标准的呼声越来越强烈,英国皇家委员会对各行业组织进行调研后决定成立权威机构,建立相关的工程师认证制度。1981年,皇家宪章特许的注册工程师资质认证的顶层机构——工程委员会(The Engineering Council)应运而生,成为工程界不断专业化、规范化和标准化的重要推动力。1996年,工程委员会与英国执政党签署谅解备忘录,其合法地位得到政府机构正式认可。2002年,经过组织调整,英国工程理事会(Engineering Council UK)从工程委员会中独立出来成为注册工程师资质认证的核心部门。[5] 它由理事会和五个常务委员会组成,理事会为最高管理机构,理事会成员从工程学会和工程各界代表中选举而来;常务委员会包括认证标准委员会、质量监督委员会、智囊团与法规委员会、国际顾问委员会和财务审计与薪酬委员会,分别负责制定与审核学会的认证标准、认证过程中的授权和监督、搜集信息意见为做出合理决策提供建议、借鉴国际经验和在国际事务上代表英国国家利益、核算学会支出等。各委员会成员由理事会成员、专业学会和工程界代表等共同组成,充分吸纳政府、学会和企业的意见和诉求,通过多方合作的方式保证注册工程师资质认证工作平稳推进。20世纪初,随着美国工程行业的发展,工程师群体规模迅速增长衍生的质量危机凸显。在公众要求消除工程师资质隐患的强烈呼声下,逐渐催生美国工程师资质认证制度的立法和执照局设立,而后逐渐形成一套较完善的注册工程师资质认证体系,1920年美国成立负责全国注册工程师资质认证工作的美国工程与测量考试委员会(National Council of Examiners for Engineering and Surveying)。美国工程与测量考试委员会由12个常务委员会组成,包括4个负责考试事项的考试类委员会、2个管理政策法律法规制定的法律法规类委员会、1个提供咨询的理事会咨询委员会、1个负责与高等工程教育增强合作的工程教育委员会和4个承担促进各机构合作和内部协调任务的常规类委员会。委员会成员由工程师、州执照局官员、行业代表和教育界人士组成,代表企业、政府、行业和高校等多方利益,把促进工程师专业发展及工程行业内信息的交流作为最终使命,政府不直接介入工程师资质认证,而主要负责审查和监督考试内容、提出注册工程师资质认证法律法规和政策制定方面的建议,充当“守门员”角色。[6] 随着20世纪初工业经济规模快速扩张,澳大利亚逐渐出现大批以研讨专业知识、交流工程信息、专注工程实践和项目开发为目标的科技团体,1919年澳大利亚工程师学会(Engineers Australia)成立。[7] 该组织主要由以地域为基础的组织、以学科为基础的组织和以科技社团为基础的组织三部分组成,各组织下设分部和委员会。三类组织分别在区域、学科领域和社团的专业工程师沟通与信息交流、提供继续教育活动等方面发挥作用。与美国类似,澳大利亚政府对资质认证工作同样仅侧重监督,不直接介入。英国、美国和澳大利亚认证组织的职能大致相同,主要包括确立工程师资质认证标准和程序、组织与实施资质认证考试/审核工作、在国际事务上代表本国工程师权益三大职能。
(二)认证程序与标准:分层考试和申请考核并行,注重非技术能力培养
1.注册工程师资质认证程序
资质认证程序主要分为分层考试和申请考核两种,前者以美国、日本为代表,强调考试形式在认证过程中的作用,通过分层考试量化毕业生各项能力从而检验其是否达到相应注册工程师资质标准;后者以英国、澳大利亚为代表,强调考核形式在判定注册工程师资质认证中的作用。
美国是基于分层考试制开展注册工程师资质认证的典型。工程师资质认证由美国工程与测量考试委员会统一组织,需通过工程基础考试(The Fundamentals of Engineering)和工程实践与原理考试(The Principles and Practice of Engineering)。工程基础考试为闭卷考试,主要考察内容为经工程和技术认证委员会(Accreditation Board for Engineering and Technology)认证的工程本科教育四年的全部内容与课程,考试时长8小时,涵盖8个学科领域,分上午工程基础部分和下午专业基础部分,工程基础部分所有考生考试内容一致,专业基础部分根据不同学科领域进行针对性考察。工程基础考试可全面、客观量化学生的学习产出成果是否达到实习工程师资质要求。工程实践与原理考试在8个学科领域的基础上细分为23门考试,考试时长8小时,包括上午专业广度考试和下午专业深度考试,试题覆盖实际应用中专业工程师所需的全部专业知识与技能。前者侧重基础,后者侧重实践,二者作为工程师类型分层的桥梁和纽带,有效连接起工程师资质认证全过程,使毕业生从实习工程师逐步成长为专业工程师。日本与美国类似,申请人成为专业工程师也需经历两类分层考试,第一类为闭卷笔试,内容同样为工程学科基础知识,包括以科学技术基础知识为主的基础科目、以工程师应遵循的义务和要求为主的适应科目和以必要相关专业知识为主的专业科目三大部分。第二类为笔试加面试,笔试包括必考科目和选考科目,侧重专业性和实践性;面试考察专业知识、应用能力、问题解决能力等(见表2)。
表 2 美国和日本的分层考试制

澳大利亚和英国是基于申请考核制开展注册工程师资质认证的典型。澳大利亚注册工程师资质认证程序设计相当程度上借鉴英国经验,均包括四阶段,以申请审核为主,不采用考试形式,资质认证程序:第一阶段,申请人缴纳申请费、递交材料,工作人员检查申请人提交的申请材料;第二阶段,由认证专家评估申请人提交的文件和相关支撑材料;第三阶段,由认证面试官进行综合面试,重点评价申请人的理论知识掌握情况和实践能力水平;第四阶段,面试官和认证专家共同对整个过程进行评估并通知申请人其认证结果。若没有通过认证,申请人可联系相应专业学会获得反馈和个人能力提升建议。申请材料在申请审核过程中起至关重要的作用,申请材料包括申请表、学历证明及其他资格证书;能清楚罗列所学的在校成绩单;个人简历及经历证明;三份不超过2000字的关于专业学习和工作经历的自我陈述;英语语言能力相关证明和个人身份证明,其中自我陈述是最重要的资料,是向评审官证明申请人进入工程职业所需知识基础和能力素质的凭证。相较于美国和日本的国家性分层考试制,澳大利亚和英国的申请审核制具有以下特点:一是更注重信用和承诺,它们的工程师认证制度以个人诚信为基础、以推荐人为保障;二是针对性和灵活性强,澳大利亚和英国由各专业学会和委员会负责认证,可根据专业领域的不同特点酌情进行不同类别的认证标准处理,如英国的化学工程师学会充分考虑化工行业的特性,面对统一认证标准时侧重安全和环境部分能力素质标准的考察。
2.注册工程师资质认证标准设计与能力要求
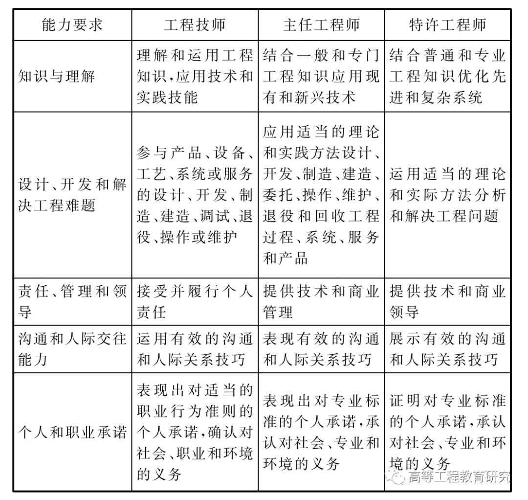
能力标准对工程人才培养和工程师未来职业发展具有重要指导和导向作用。《华盛顿协议》对工科毕业生的基本能力的明确要求包括工程知识、问题分析、设计/开发解决方案、研究、使用现代工具5项技术性能力;工程与社会、环境和可持续发展、职业规范、个人和团队、沟通、项目管理、终身学习7项非技术能力,要求工程师人才培养重视技术能力与非技术能力协同发展。四国注册工程师资质认证标准相关文件分析发现,随着新工业革命对工程师复杂工程问题解决能力要求的提升,认证标准不断完善和修正,相比于传统工程技术能力,当前更强调非技术能力要求,如工程伦理、协同合作、终身学习等。因为工程活动是集体性社会活动,随着新时代信息技术革命和产业革命不断深入,未来工程活动的不可预见性,工程师需要的不仅是技术知识与通用能力,更需要具备应对各种复杂工程难题的非技术能力。[8] 2020年《英国专业工程师能力素质标准》(The UK Standard for Professional Engineering Competence and Commitment)包括知识与理解,设计、开发和解决工程难题,责任、管理和领导,沟通和人际交往能力,个人和职业承诺五个部分。前两部分强调技术能力,要求理解并应用工程知识,创造性分析并解决工程难题;后三部分强调非技术能力,其中沟通和人际交流能力包括用英语沟通的技术和与同事、客户、供应商及公众有效沟通两部分;个人和职业承诺要求工程师表现出对适当职业行为准则的承诺,确认对社会、职业和环境的义务(见表3)。[9] 澳大利亚基础资质标准《阶段一:能力标准》包括知识基础、工程能力和专业素质三部分,知识基础、工程能力部分与《英国专业工程师能力素质标准》相似,强调理解和应用自然、物理、数学、统计学等工程通用知识和专门知识,强调对复杂工程问题的处理,如系统合成与设计、项目管理等,注重技术能力的培养。专业素质包括道德行为和职业责任,创意、创新和积极主动的行为,有序管理自我和职业行为和有序协调团队成员,有效领导团队等,注重非技术能力的培养。[10] 工程人才特许资质标准《阶段二:能力标准》大大提高了特许工程师非技术能力的要求,个人承诺、社会义务、职场价值和技术能力四大部分中,前三部分均蕴含非技术能力要求。日本《技术士伦理纲领》对工程师伦理道德的要求形成纲领性文件,包括以公众利益优先、保守商业秘密、确保环境可持续发展的可能性、遵守法律法规、致力于钻研科学技术和促进公共事业的发展与人才培养等内容;随着社会发展和科技变革不断对纲领进行完善,使其适应社会情境并引领日本工程师的职业道德塑造。
这几个国家对不同类型工程师,设计的能力素质要求也各不相同。英国《英国专业工程师能力素质标准》对工程技师、主任工程师和特许工程师三类工程师群体设计了各具特色但紧密衔接的分类能力评价标准。如设计、开发和解决工程难题对工程技师能力素质要求为参与工程工艺、系统、服务和产品的设计、开发、建设、试车、操作和维护;主任工程师的能力素质要求为在工程工艺、系统、服务和产品的设计、开发、生产、建设、试车、操作、维护、退役和再利用领域,应用适宜的理论和实践方法;特许工程师的能力素质要求为应用恰当的理论和实践方法,创造性分析和解决工程问题。虽然都是工程实践能力的标准和要求,但具体标准随工程师职业类型进阶而不断提高,从参与工程活动过程到将知识和原理应用于实践,再到创造性分析和解决问题。
表 3 英国专业工程师能力素质标准

(三)认证对象发展路径:多样化的职业生涯分类设计,注重继续教育
1.多样化的职业生涯分类设计
基于本国工程教育特色和工业经济发展实际,设计各具特色的工程师职业发展路径,主要包括链式进阶型和分类平行型两类。链式进阶型工程师专业发展路径以日本和美国为代表,该模式不进行工程师职业类型划分,只遵循从实习工程师到正式工程师的单向性发展路径。分类平行型工程师专业发展路径以澳大利亚和英国为代表,该模式根据工程教育不同学历和工程师群体不同功能划分平行路径,申请人可根据自身学历水平选择相应路径,最终注册成长为不同类型的工程师。
作为链式进阶型专业发展路径的典型,美国以工程和技术认证委员会认证的工程教育学历为起点,申请人通过工程与测量考试委员会组织的工程基础考试,就可成为实习工程师;在此基础上,若具有4年以上工作经验,就可参加工程与测量考试委员会组织的工程实践与原理考试,通过后,可取得专业工程师的资质。[11] 同样,日本受美国工程师制度影响,根据国情开辟两条平行汇合交叉型专业发展路径:第一条为以获得通过专业认证的工程教育本科学历为起点,通过日本技术者教育认证机构(Japan Accreditation Board for Engineering Education)认证专业毕业的学生可以免试,自动成为实习工程师;第二条为其他学历(获得非通过专业认证的本科专业学历)教育背景认证对象的专业发展路径,由于起点不同,毕业生需首先通过第一类考试才可成为实习工程师。可基于三种情况进行经验积累进而参加第二类考试,分别为作为实习工程师积累4年及以上工作经验、具有主管领导监督下4年及以上工作经验或具有超过七年工作经验。通过第二类考试后登记注册即可获得专业工程师的资质。[12]
作为分类平行型专业发展路径的典型,英国根据中等、学士、硕士学历的不同,设计不同专业发展路径。通过职业发展和工作经验及专业评审面试达到各自路径的目标——工程技师、主任工程师和特许工程师,三者分别侧重承担工业实践的技术工人、工业管理者和技术研发等不同角色。澳大利亚工程师专业发展路径以获得经过专业认证的工程教育学历为起点,包括3种职业发展路径:4年工程本科教育学位对应负责专业领域的职业工程师、3年工程技术本科教育学位对应负责技术领域的工程技师、2年工程高级文凭对应负责实践领域的助理工程师。三类工程师相互平行、各自独立,分别通过继续教育、专业评审和面试晋升至特许职业工程师、特许工程技师和特许助理工程师(见图1)。全面化、综合化的成长路径将纵向阶梯式晋升与横向工程师职业类型相结合,成为澳大利亚工程师专业发展路径的重要支撑和保障。

2.开展继续教育,注重持续专业发展
人工智能、大数据、区块链等新技术变革正驱动工业生产模式快速迭代,要求工程师群体不断自我学习,不断提升应对社会变革的能力。作为专业工程师获得执照后自我提升的重要途径——继续教育成为工程师职业生涯发展路径不可或缺的一环,是对专业技术人员进行知识更新、补充、拓展和能力提高的高层次的追加教育。[13] 意识到继续教育的重要性,各国积极制定相关政策或要求以保证工程师的长期职业发展。美国的工程师资质并非终身制,每五年进行重新审核与更新,继续教育被视为评判专业工程师是否有资格更新执照的重要凭证。美国工程与测量考试委员会《继续专业能力准则》(Continuing Professional Competency Guidelines)通过学时转换机制量化继续教育情况等建立全国统一的继续教育能力标准,量化内容主要包括大学课程、短期培训、高质量研讨会、专利、工业实践等。英国取得特许工程师资质需具备的条件之一为在职专业发展训练,即在职继续教育。英国工程理事会根据《英国专业工程师能力素质标准》的宗旨和原则制定《专业发展准则》,要求专业工程师对专业发展自觉进行管理;专业学会对持续专业发展具有一定支持和监督作用,专业学会对专业发展活动进行认证、组织和实施相关课程、对个人专业发展活动进行备案和评估。澳大利亚同样重视继续教育的作用,一方面,继续教育与工程师资质认证绑定,申请者须提供申请前5年继续教育活动的记录才能进入特许工程师资质认证阶段;另一方面,继续教育也是特许工程师必须履行的义务,如果后续无法满足继续教育的要求,特许头衔将被撤销。澳大利亚工程师学会的《继续教育政策》要求专业工程师3年内须参与至少150小时的继续教育活动,具体包括不少于50小时的相关职业实践活动、不少于10小时的风险管理实践活动和不少于15小时的商业和管理技能实践活动。[14] 日本的继续教育与持续专业发展等同,持续专业发展被看作获得国际专业工程师相关证明的必备条件,对日本国内工程师与国际专业工程师资质互认起至关重要的作用。日本专业工程师协会2017年的《技术士CPD指南》第三版,制定了专业工程师继续教育评估标准以提高其专业素养与道德伦理。[15] 日本专业工程师协会为有志于进修的工程师搭建资源丰富的学习平台,如通过持续专业发展讲座、参观会和研讨会等加强工程师之间的信息交流和资源共享。
(四)认证体系国际融通:专业认证与注册工程师资质认证紧密衔接的国际互认机制
四国普遍建立了工程教育专业认证与注册工程师资质认证的融通机制。工程学历教育是工程师资质认证的起点,要取得专业工程师资质,须先取得相应经认证的教育背景,或证明自己具有同等学力。英、美、日、澳四国通过认证组织、认证标准、认证学历要求等内部和外部形式建构工程教育专业认证和注册工程师资质认证的融通机制,实现二者无缝对接。从认证组织看,美国和日本分别建立起相应认证职能的组织机构,美国设立工程和技术认证委员会进行工程教育专业认证,设立美国工程与测量考试委员会开展工程师资质认证工作;日本与美国类似,设立日本技术者教育认证机构组织工程教育专业认证的开展,设立日本专业工程师协会进行工程师资质认证。英国和澳大利亚虽只有唯一机构(英国工程师理事会、澳大利亚工程师学会)统筹管理认证工作,但其内部分工明确,职责清晰,既负责工程教育专业认证的资源组织,又授权相应学会和委员会进行工程师资质认证。澳大利亚工程师学会组织架构的学科委员会主管工程教育专业认证,考察工程教育中课程设置、师资、学时等内容,认证委员会负责开展澳大利亚工程师资质认证的相关工作。从认证标准看,工程学历教育标准与对工程师知识和能力基础的要求具有较高的逻辑连贯性与形式异质性。如英国工程教育专业认证和工程师资质认证都以“素质能力”为标准和基础,工程教育专业认证的指导性文件《高等学位教育认证》是《英国专业工程师能力素质标准》的子文件,以通过毕业生的能力所展现出的学习效果作为认证标准。美国工程教育专业认证标准包括知识和思维能力、实践技能、一般通用能力等通用标准和各领域的专业标准,与美国工程与测量考试委员会组织的工程基础考试和工程实践与原理考试的考试内容设计理念相一致。从认证学历要求看,工程教育专业认证是工程师资质认证的起点,取得已认证专业的学位是获得职业资格的基本门槛。[16] 英国工程技师对学历要求较低,获得经认证专业毕业的中等学历教育的个人可以申请;主任工程师的直接教育路径为获得认证专业的工程学士学位;特许工程师的直接教育路径为获得认证专业的工程硕士学位。美国专业工程师的申请需要申请人具有认证专业的4年或4年以上学位。澳大利亚工程师认证制度中,经认证的教育背景是取得工程师资质的前提。职业工程师申请的学历要求是获得4年认证专业的工程学士学位、工程技师要求是获得3年认证专业的工程学士学位、助理工程师要求是获得2年认证专业的高级工程文凭。
随着工程师跨国流动日益频繁,执业资质能否被其他国家认可,成为工程教育和工程师职业资质领域的重要议题。由于各国工程教育专业认证标准不同、工程师专业发展路径多元,国家内部专业认证和注册工程师资质认证制度难以满足工程师参与国际合作工程项目的资质要求,建立专业认证与注册工程师资质认证高度协同的国际互认机制就非常必要。国际工程联盟(International Engineering Alliance)作为最大的全球性非营利工程组织之一,极大促进着各国专业认证与注册工程师资质认证的相互融通与国际互认。国际工程联盟由《华盛顿协议》《悉尼协议》和《都柏林协议》三大工程教育专业认证互认协议与《国际职业工程师协议》《亚太工程师协议》(The APEC Agreement)、《国际工程技术员协议》(International Engineering Technologists Agreement)和《国际工程技师协议》(Agreement for International Engineering Technicians)四大注册工程师资质认证互认协议组成。三大专业认证协议与四大工程师资质认证协议相互对应,《华盛顿协议》是对工程专业教育四年本科工程学位水平的互认,与《国际职业工程师协议》和《亚太工程师协议》两个针对专业工程师资格的互认协议在毕业生学历水平上对应,《亚太工程师协议》在亚太经合组织经济体内互认,《国际职业工程师协议》在世界范围内更广泛适用;《悉尼协议》工程教育认证的学位水平与《国际工程技术员协议》相对应,为三年副工程技术学位;《都柏林协议》专业认证的学位水平则与《国际工程技师协议》相对应,为两年副学士学位。[17] 英、美、日、澳四国均已加入面向四年本科工程学位水平的《国际职业工程师协议》,并根据本国工程教育发展实际加入其他不同的国际互认协议(见表4),有助于简化工程师在其管辖地区申请从业的程序,实现工程师能力评价标准的相对统一。具体看,它创建起工程师专业工程能力的国际标准框架,授权成员组织成为国际专业工程师注册的有效组成部分,承认各国建立的工程师知识掌握与实践运用能力标准的实质等效性。[18] 《国际职业工程师协议》不仅促进各国人才流动壁垒的消除和推动工程师群体的国际合作,且各国可根据其创建的工程师能力资质框架不断完善本国注册工程师制度,从而有效提升本国工程师的质量。
表 4 澳、美、英、日加入的国际互认协议

三、中国工程师资质认证制度的建构路径
(一)构建政府主导、市场本位与高校协同多主体参与的认证治理共同体
我国虽在部分工程领域建立了准入类和水平评价类注册制度,但各具特色,既不能覆盖所有工程领域,也未建立全国统一的工程师制度,管理体系上与国际通行做法尚未接轨。因此,注册工程师资质认证制度未来建构要多方协作,形塑各级政府宏观主导、市场本位、高校深度协同的生态格局。从四国经验看,不论是强调权力主导的自上而下的强制性建构逻辑,还是强调知识主导的自下而上的诱致性建构逻辑,都离不开政府、职业协会、企业、高校、公众等多元主体的协商共建。从我国现状看,当前存在工程师资质认证治理主体单一、全国统一资质认证组织未建立、多元利益主体参与不积极等问题,亟需建构多主体深度协同参与的注册工程师资质认证治理共同体。第一,加强顶层设计,通过政策设计、法律制定等方式整体规划注册工程师资质认证制度的确立、发展直至成熟。二是在2021年成立的中国工程师联合体基础上,逐步建构全国统一的注册工程师资质认证组织,科学设计组织运行结构、能力评价标准制定、资质认证程序、专家队伍组建等功能,赋予相应法律地位。第三,厘清政府监管、职业协会、企业、高校及公众等多主体基本职能与角色定位,特别要提升职业协会、企业等主体注册工程师资质认证制度设计与实际运行中的话语权与积极性。
(二)推进工程师制度分类与分层设计
过于简单的工程师群体分类不适应日益复杂的知识生产模式转型需要,不能契合诸多新兴工程领域快速技术革新迭代的需要,科学合理的工程师类型与职业生涯发展路径既有利于工科各类专业动态修正人才培养方案与目标,也有利于工程师群体按自身未来职业发展需求的资质标准不断提升技术能力和非技术能力,从而实现人才供给与行业需求的高度匹配。四国工程师发展路径的实践经验可为我国工程师制度分类与分层设计提供参考。首先,纵向看,强化专业认证作为工程师资质认证的起点,通过对三年硕士学历、四年本科学历层次的毕业生进行发展路径的规划设计,满足我国多类型工程师群体的需求。其次,从横向看,按中国工业发展国情实际和国际产业科技革命发展趋势确立相应工程师职业类别,如借鉴英国或澳大利亚经验,按研发工程师、设计工程师、生产工程师和服务工程师四类对工程师群体进行功能性划分,研发工程师主要从事复杂产品或大型工程项目的研究、开发和咨询;设计工程师主要从事产品、工程项目或生产过程的设计与开发;生产工程师主要从事工程项目的建造;服务工程师主要从事工程项目建成后的运行、维护与管理。[19] 再次,根据不同类型、层次工程师群体特色与实际,建立分层考试制与申请审核制相结合的资质认证程序设计,实现实习工程师向专业工程师的阶梯式平稳发展。最后,注重继续教育,建立赋能工程师群体知识水平与实践能力提升的长效机制,促进工程师未来持续专业发展与职业生涯发展。
(三)建构专业认证与注册工程师资质认证的衔接机制
参考文献
[1]倪军. 好的工程教育是教学生解决问题[N].中国教育报,2012-02-06(2).
[2]胡德鑫. 我国世界一流大学建设的制度逻辑与路径选择[J].复旦教育论坛,2019,17(3):74-80.
[3]Ministry of Education,Culture,Sports,Science and Technology.组織図の紹介[EB/OL].[2022-05-16].https://www.mext.go.jp/b_menu/soshiki2/04.htm.
[4]The Institution of Professional Engineers Japan.組織|公益社団法人[EB/OL].[2022-05-16].https://www.engineer.or.jp/c_topics/000/000042.html.
[5]Engineering Council UK.History[EB/OL].[2022-05-16].https://www.engc.org.uk/about-us/our-purpose-and-organisational-structure/history/.
[6]National Council of Examiners for Engineering and Surveying.Bylaws 2020[EB/OL].[2022-05-16].https://ncees.org/wp-content/uploads/Bylaws-2020.pdf.
[7]Engineers Australia.Engineers Australia History[EB/OL].[2022-05-22].https://www.engineersaustralia.org.au/About-Us/Overview/History.
[8]张彦通,韩晓燕. 美、德两国工程教育专业认证制度的特色与借鉴[J].中国高等教育,2006(2):60-62.
[9]Engineering Council UK.The UK Standard for Professional Engineering Competence and Commitment(UK-SPEC)[EB/OL].[2022-05-16].https://www.engc.org.uk/media/3877/uk-spec-v12-web.pdf.
[10]Engineers Australia.Stage 1 Competency Standard For Professional Engineer[EB/OL].[2022-05-22].https://www.engineersaustralia.org.au/sites/default/files/resource-files/2017-03/Stage%201%20Competency%20Standards.pdf.
[11]王瑞朋,王孙禺,李锋亮. 论美国工程教育专业认证制度与工程师注册制度的衔接[J].清华大学教育研究,2015,36(1):34-40.
[12]The Institution of Professional Engineers Japan.技術士への道[EB/OL].[2022-05-22].https://jabee.org/doc/gijutusi_210507.pdf.
[13]廖娟,李小忠. 美国工程师培养模式研究[J].中国高教研究,2011(2):52-55.
[14]Engineers Australia.Continuing Professional Development[EB/OL].[2022-05-1].https://www.engineersaustralia.org.au/membership/cpd-requirements.
[15]The Institution of Professional Engineers Japan.技術士CPD(継続研鑚)ガイドライン第3版[EB/OL].[2022-05-28].https://www.engineer.or.jp/cmtee/kensyuu/170401CPDguideline3.pdf.
[16]郑娟,王孙禺. 英国工程教育专业认证与工程师职业资格衔接机制研究[J].中国大学教学,2017(2):88-96.
[17]王玲,秦戎,张鸣天,等. 《国际职业工程师协议》研究及我国工程师资格国际互认发展前景分析[J].高等工程教育研究,2020(4):34-40.
[18]International Engineering Alliance.IPEA Agerrment[EB/OL].[2022-05-28].https://www.ieagreements.org/agreements/ipea/.
[19]林健. 工程师的分类与工程人才培养[J].清华大学教育研究,2010,31(1):51-60.
[20]朱露,王庚,胡德鑫,等. 工程教育专业认证标准的国际案例研究[J].高等工程教育研究,2022(3):32-45+73.